서비스
-
리버스엔지니어링
- 반도체 Reverse Engineering은 이미 완성된 반도체 칩을 분석하여 그 구조, 회로 설계, 제조 공정 및 동작 원리를 파악하는 과정을 말합니다.
쉽게 말해 '제품을 분해해서 설계도를 거꾸로 그려내는 과정'이라고 할 수 있습니다.
주로 경쟁사 분석, 지식재산권(IP) 침해 조사, 보안 취약점 점검 등의 목적으로 수행됩니다.
시험항목
시스템 IC Reverse Engineering
- 시험목적
Chip을 물리적으로 분해하고 분석하여 내부 구조와 동작 원리 파악하는 기술입니다.
- 시험항목
Image Extraction, Graphic Data System Lay-out, Circuit Extraction, Black Diagram 및 Function Black Analysis
Power IC Reverse Engineering
- 시험목적
Power Chip을 물리적으로 분해하고 분석하여 내부 구조 파악하는 기술입니다.
- 시험항목
Chip Size, Top Metal Dimension, Back Metal Dimension, Cell(FET) Dimension, Doping Profile
PCB Reverse Engineering
- 시험목적
PCB을 물리적으로 분해하고 분석하여 설계 도면을 추출하는 기술입니다.
- 시험항목
Image Extraction, Bill of Material, Schematic, Art-work, Gerber File
기술적용사례
IC Reverse Engineering
-

Microscope Image
-

Electron Microscope Image
-

GraphicDatasystem
-

Block Diagram
-

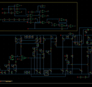
Schematic
-

Functional Block Analysis
Power IC Reverse Engineering
-

-

GraphicDatasystem
-

Block Diagram
-

Schematic
-

PCB IC Reverse Engineering
-
Bill of Material
-
-
-
시제품 제작
시험 절차
분석 서비스 상담
분석 의뢰 접수 (E-mail)
견적 산출 및 일정
분석 시험
결과 보고서 발행
-
문의 및 연락처
-
1533-2132
raon@raonsolution.com